工業和信息化部辦公廳關于開展第二批工業機器人行業規范公告申報工作的通知
工業和信息化部辦公廳關于開展第二批工業機器人行業規范公告申報工作的通知
工信廳通裝函〔2025〕207號
各省、自治區、直轄市及計劃單列市、新疆生產建設兵團工業和信息化主管部門,有關中央企業:
為貫徹落實《“十四五”機器人產業發展規劃》,根據《工業機器人行業規范條件(2024版)》和《工業機器人行業規范條件管理實施辦法(2024版)》(工業和信息化部公告2024年第20號)(以下分別簡稱《規范條件》《實施辦法》)有關要求,現組織開展第二批工業機器人行業規范公告申報工作。有關事項通知如下:
一、各省、自治區、直轄市及計劃單列市、新疆生產建設兵團工業和信息化主管部門(以下統稱省級工業和信息化主管部門)、有關中央企業集團負責組織本地區(本集團)企業申報工作。
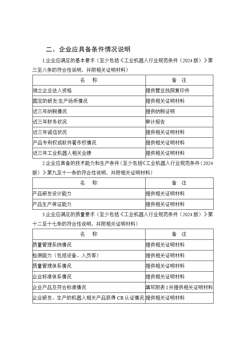
二、工業機器人相關企業自愿申請,如實填報《工業機器人行業規范企業申請報告》(附件1,以下簡稱《申請報告》),并提供相關證明材料。申請材料報送至所在地省級工業和信息化主管部門或所屬中央企業。
三、省級工業和信息化主管部門、中央企業嚴格按照《規范條件》《實施辦法》要求,對企業申請材料進行初審,在《申請報告》中填寫審核意見并加蓋公章。
四、省級工業和信息化主管部門、中央企業將經初審符合《規范條件》的企業申請材料和推薦匯總表(附件2)(一式兩份),連同上一年度《工業機器人行業規范企業年度自查自評報告》,于2025年7月10日前報送至工業和信息化部裝備工業一司(北京市西城區西長安街13號),相關材料電子版(PDF)刻錄光盤隨紙質材料寄送。
工業和信息化部辦公廳
2025年5月26日
(聯系人及電話:關永瀚 13552959808 雷 蕾 15801386922)










來源:工業和信息化部
平臺介紹:
我單位主要從事全國科技成果評價(各國家一級協會)、國家科技計劃項目申報咨詢、項目戰略研討、專家考察調研、科技政策培訓、企業內訓等相關業務。在科技咨詢領域具有很強的政府背景、行業渠道、人脈資源及專業能力,為廣大科研工作者及科技型企事業單位提供專業化服務。
? ???擅長項目:?國家級科技成果評價(全領域)、社會科技獎勵、標準制定及參編、專精特新“小巨人”、制造業單項冠軍、國家企業技術中心、中央預算內投資專項、超長期特別國債項目等。
近期相關科技培訓:
6月18—21日青島、6月25—28日南京|“十五五”重點課題前期研究謀劃暨2025年國家科技計劃項目申報和科研平臺建設運行、科研資金全過程管理使用高級研修班
6月18-21日廣州|“2025年科技項目申報與科研平臺建設運行、經費使用管理、綜合績效評價”專題培訓班
6月11-14日成都|標準化、信息化、智能化(AI)賦能科技成果評估轉化與高價值專利布局高級研修班
國培基地?線上|關于舉辦2025年初級、中級、高級技術經理人培訓班的通知
培訓長期舉辦,如有相關需求及培訓報名請及時聯系: 王主任, 電 話:13426056628(同微信)
?(微信掃一掃下方二維碼關注微信公眾號,及時了解最新科技政策消息及近期科技培訓計劃動態。)

本文標簽:國家科技項目申報
本文地址: http://www.ynbhsc.com/10357.html/ 轉載請注明出處!
