工信部|關于開展再制造機電產品典型應用案例推薦工作的通知
工業和信息化部辦公廳關于開展再制造機電產品典型應用案例推薦工作的通知
工信廳節函〔2025〕203號
各省、自治區、直轄市、新疆生產建設兵團工業和信息化主管部門:
為貫徹《固體廢物污染環境防治法》《循環經濟促進法》,落實《“十四五”工業綠色發展規劃》《關于加快推動工業資源綜合利用的實施方案》,加快高端智能再制造機電產品推廣應用、提升應用規模、拓展應用場景,我們擬組織開展再制造機電產品典型應用案例推薦工作。有關事項通知如下:
一、推薦要求
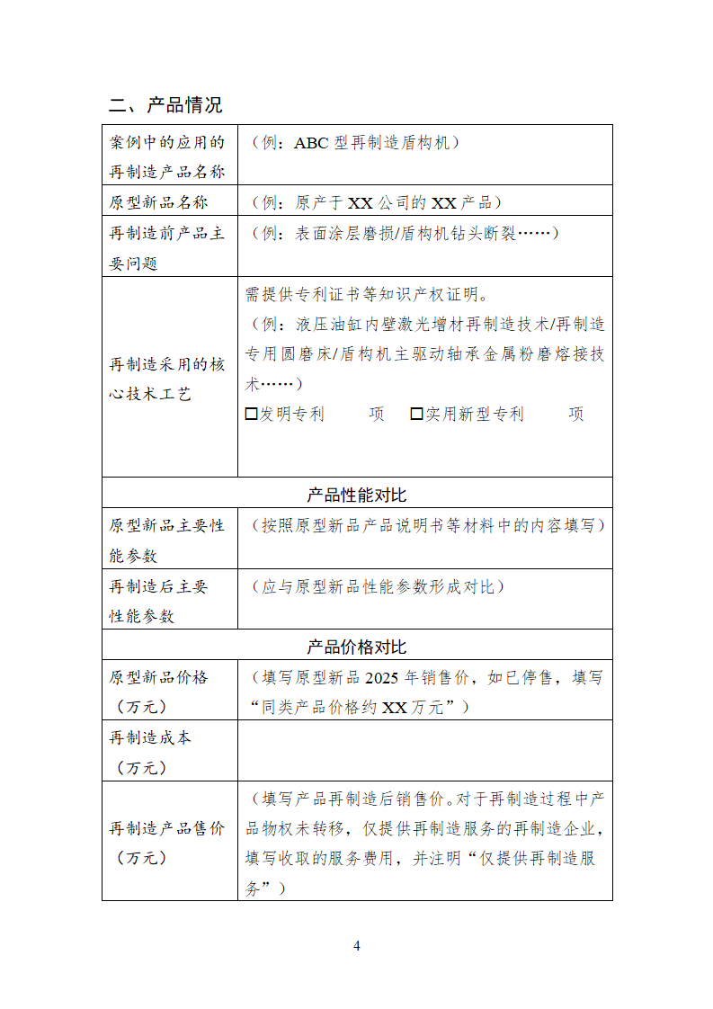
(一)本通知中的再制造是指采用先進適用的工藝、技術、設備和材料對舊件進行專業化修復或升級改造,使再制造產品性能和質量達到或超過原型新品的生產過程,再制造機電產品應符合國家相關的安全、節能、節水、環保等強制性標準要求,具有明晰的知識產權或專有技術產權。
(二)案例應聚焦高端智能再制造機電產品,主要包括盾構機、工業機器人、風電機組裝備、冶金裝備、礦山裝備、內燃機、數控機床、油氣田裝備等。
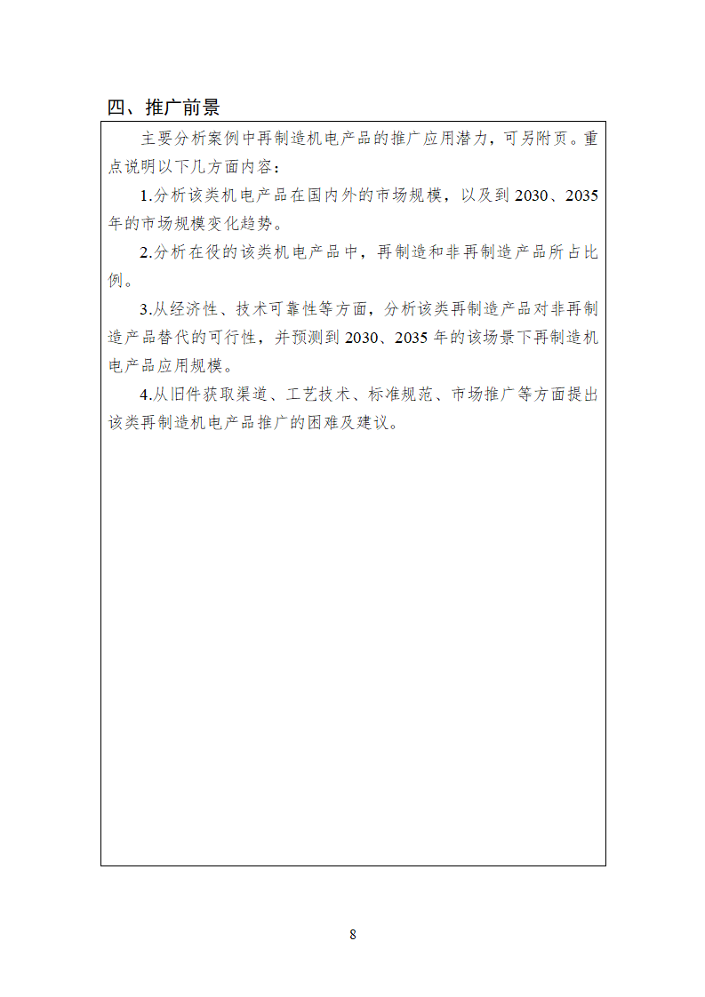
(三)案例應重點反映高端智能再制造產品在性能、成本等方面的優勢。案例應有可復制性,相關產品具有一定的推廣前景和市場拓展潛力。
(四)案例申報企業應具有良好的資信和履約能力,近3年內未受到行政處罰,未發生過違法違規行為。案例中產品實際應用超過1年,已取得一定經濟效益或社會效益,使用過程中未出現質量、安全、環保事故。
二、推薦程序
(一)請各省級工業和信息化主管部門組織本地區機電產品再制造企業填報申報材料,就申報材料中案例的先進性、可復制性等進行評估,擇優推薦符合要求的典型案例,每個省(區、市)推薦的案例原則上不超過5個。
(二)請各省級工業和信息化主管部門于2025年9月1日前,將加蓋公章的推薦文件及典型案例匯總表(附件1)報送至工業和信息化部(節能與綜合利用司),并將典型案例匯總表及典型案例申報表(附件1、2)電子版發送至zyzhly@miit.gov.cn。
工業和信息化部辦公廳
2025年5月22日
(聯系人及電話:杜 力 010-68205338)









來源:工業和信息化部
平臺介紹:
我單位主要從事全國科技成果評價(各國家一級協會)、國家科技計劃項目申報咨詢、項目戰略研討、專家考察調研、科技政策培訓、企業內訓等相關業務。在科技咨詢領域具有很強的政府背景、行業渠道、人脈資源及專業能力,為廣大科研工作者及科技型企事業單位提供專業化服務。
? ???擅長項目:?國家級科技成果評價(全領域)、社會科技獎勵、標準制定及參編、專精特新“小巨人”、制造業單項冠軍、國家企業技術中心、中央預算內投資專項、超長期特別國債項目等。
近期相關科技培訓:
5月21—24日杭州、6月18—21日青島、6月25—28日南京|“十五五”重點課題前期研究謀劃暨2025年國家科技計劃項目申報和科研平臺建設運行、科研資金全過程管理使用高級研修班
5月21-24日無錫、6月18-21日廣州|“2025年科技項目申報與科研平臺建設運行、經費使用管理、綜合績效評價”專題培訓班
6月11-14日成都|標準化、信息化、智能化(AI)賦能科技成果評估轉化與高價值專利布局高級研修班
國培基地?線上|關于舉辦2025年初級、中級、高級技術經理人培訓班的通知
培訓長期舉辦,如有相關需求及培訓報名請及時聯系: 王主任, 電 話:13426056628(同微信)
?(微信掃一掃下方二維碼關注微信公眾號,及時了解最新科技政策消息及近期科技培訓計劃動態。)

本文標簽:國家科技項目申報
本文地址: http://www.ynbhsc.com/10145.html/ 轉載請注明出處!
