關于公開征集智能電網國家科技重大專項專家庫專家的通知
各有關單位:
為做好智能電網國家科技重大專項(以下簡稱“智能電網重大專項”)項目立項及過程管理工作,發揮專家支撐科技創新決策咨詢作用,根據國家科技重大專項組織實施程序和國家科技專家庫管理等規定,現開展智能電網重大專項專家庫專家征集,具體事項通知如下:
一、專家基本條件
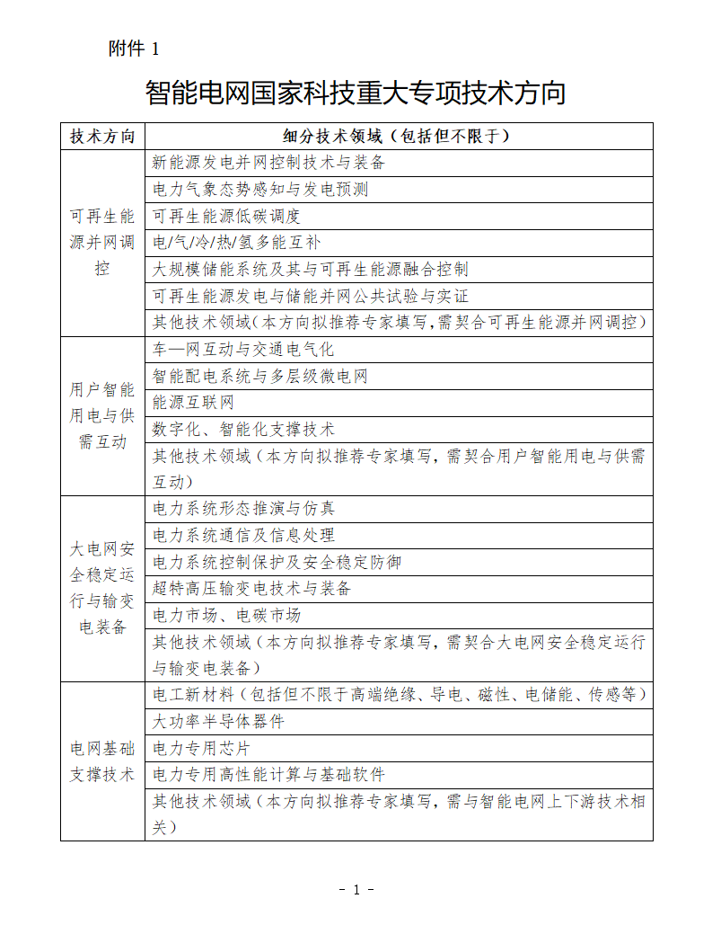
請各有關單位立足智能電網重大專項技術方向(詳見附件1),系統梳理本單位科研人才梯隊,擇優推薦專家人選。所推薦的專家應符合以下要求:
1. 推薦范圍包括技術專家與財務專家。
2. 政治立場堅定、思想品行端正、學風學術正派,廉潔自律,嚴格遵守相關法律及各項規定。
3.具有“客觀公正、團結奉獻”的精神,能夠全局思考,維護大局,堅持單位和個人利益服從國家利益。
4. 技術專家應具有高級及以上專業技術職稱,具備較高的專業理論水平和豐富的實踐經驗,熟悉相關行業的科技規劃和產業發展情況,擁有智能電網領域相關技術方向趨勢、發展狀況的戰略視野和把控能力,具有較高的學術造詣或行業影響力,具備指導智能電網重大專項項目立項及過程管理的能力和水平,研究方向應與專項技術方向契合。
5. 財務專家應具有高級及以上專業技術職稱或熟悉科技經費審計的注冊會計師,具備較高的專業理論水平和豐富的實踐經驗,熟悉國家科技計劃項目管理、經費管理及國家財經法規制度,熟悉課題相關研究任務及其經費預算特點,在財務會計、預算管理、經濟管理等領域具有豐富的經驗和較高的權威性。
6.具有高度的責任感和使命感,身體健康、時間充裕,自愿服從智能電網重大專項的工作安排,能投入相應的時間和精力,年齡原則上不超過70歲。
7. 專家信息已納入國家科技管理信息系統公共服務平臺的國家科技專家庫。
二、單位推薦流程
1. 集中推薦
(1)各單位根據專家基本條件和專項技術方向擇優推薦專家,并對擬推薦專家的學術水平、科研誠信等進行嚴格審查。
(2)各單位應對擬推薦專家是否納入國家科技管理信息系統公共服務平臺進行核實確認。針對已入庫專家,單位應組織專家在國家科技管理信息系統公共服務平臺中完善專家個人信息,并審核專家個人信息是否完整和正確;針對未入庫專家,單位應組織完成專家注冊、入庫等操作。
(3)各單位規范填寫專家基本信息表(模版詳見附件2)并加蓋單位公章。
(4)請各單位務必于2025年5月6日前將專家基本信息表(電子版掃描文件和可編輯文件各1份)發送至pmpublic@pmo.hrl.ac.cn,郵件主題請以“單位名稱+智能電網專項專家推薦”格式進行標注。
2. 信息常態化維護
請各單位組織相關專家在國家科技管理信息系統公共服務平臺中對專家個人信息進行常態化維護和更新,專項會定期從國家科技管理信息系統公共服務平臺中抽選適合專家參與項目實施管理工作。
智能電網國家科技重大專項專項辦
2025年4月15日
附件:


來源:國家能源局
平臺介紹:
我單位主要從事全國科技成果評價(各國家一級協會)、國家科技計劃項目申報咨詢、項目戰略研討、專家考察調研、科技政策培訓、企業內訓等相關業務。在科技咨詢領域具有很強的政府背景、行業渠道、人脈資源及專業能力,為廣大科研工作者及科技型企事業單位提供專業化服務。
? ???擅長項目:?國家級科技成果評價(全領域)、社會科技獎勵、專精特新“小巨人”、制造業單項冠軍、國家企業技術中心、中央預算內投資專項、超長期特別國債項目等。
近期相關科技培訓:
4月9-12日深圳、4月16-19日上海|“十五五”重點課題前期研究謀劃暨2025年國家科技計劃項目申報和科研平臺建設運行、科 研資金全過程管理使用高級研修班
4月16-19日成都|“2025年科技項目申報與科研經費管理”專題培訓班
4月22—25日重慶|高價值專利布局、專利檢索分析和科技成果轉化高級研修班
5月21—24日杭州、6月18—21日青島、6月25—28日南京|“十五五”重點課題前期研究謀劃暨2025年國家科技計劃項目申報和科研平臺建設運行、科研資金全過程管理使用高級研修班
培訓長期舉辦,如有相關需求及培訓報名請及時聯系: 王主任, 電 話:13426056628(同微信)
?(微信掃一掃下方二維碼關注微信公眾號,及時了解最新科技政策消息及近期科技培訓計劃動態。)

本文地址: http://www.ynbhsc.com/9831.html/ 轉載請注明出處!