科技部 財政部關于開展報送2021年度科技成果轉化年度報告工作的通知
科技部辦公廳 財政部辦公廳關于開展報送2021年度科技成果轉化年度報告工作的通知
國科辦區〔2022〕120號
各省、自治區、直轄市、計劃單列市科技廳(委、局)、財政廳(局),新疆生產建設兵團科技局、財務局,國務院有關部門、直屬機構辦公廳(室),各有關單位:
為貫徹落實黨的十九大和十九屆歷次全會精神,實施創新驅動發展戰略,根據《中華人民共和國促進科技成果轉化法》《國務院關于印發實施〈中華人民共和國促進科技成果轉化法〉若干規定的通知》(國發〔2016〕16號)的要求,落實研究開發機構、高等院??萍汲晒D化自主權,現開展2021年度科技成果轉化年度報告(以下簡稱年度報告)報送工作,有關事項通知如下。
一、報告程序
國務院有關部門和直屬單位、各地方科技管理部門登錄系統開展年度報告填報工作,系統網址:https://cgzhndbg.istic.ac.cn。
1. 國務院有關部門和直屬單位、地方科技管理部門使用本單位賬號登錄系統,更新年度報告工作主要聯系人基本信息。
2. 國務院有關部門和直屬單位負責新增或變更有科技成果轉化活動的所屬全部研究開發機構和高等院校單位名單,并組織所屬有關單位填報。各地方科技管理部門負責新增或變更有科技成果轉化活動的本地方全部研究開發機構和高等院校單位名單,并組織本地方有關單位填報。
新增或變更名單請于2022年9月16日前通過主管部門賬號“機構管理”模塊進行系統操作或通過電子郵件等方式報送科技部成果轉化與區域創新司。各研究開發機構、高等院校填報本單位年度報告的時間是2022年9月16日至2022年10月31日,具體要求見附件。
3. 國務院有關部門和直屬單位、各地方科技管理部門要嚴格審核所組織單位年度報告的有關材料,對研究開發機構、高等院校全年科技成果轉化情況進行信息匯總與監督檢查,并按照填報系統給定模板梳理形成本部門、本地方科技成果轉化年度總結報告,于2022年11月8日前完成網上提交,將填報系統生成的本部門、本地方科技成果轉化年度總結報告(附所屬單位年度報告目錄)報送科技部成果與區域司、財政部科教文司。
二、工作要求
1. 各研究開發機構、高等院校要對年度報告的真實性負責,科技部、財政部將根據工作需要對年度報告進行抽查。
2. 國務院有關部門和直屬單位、各地方科技管理部門要履行監督審查責任,加強信息監管與保密工作,督促所屬單位完成年度報告。所屬單位涉密成果及應用情況不作為報送內容。
3. 國務院有關部門和直屬單位、各地方科技和財政部門要建立健全有利于促進科技成果轉化的績效考核評價體系,將科技成果轉化情況作為對相關單位及人員評價的重要內容和依據。
4. 研究開發機構、高等院校年度報告工作應與事業單位法人年度報告、國有資產年度報告等工作緊密結合,優化填報申請與審核流程,為數據填報提供便利服務。
聯系方式:
業務咨詢電話:010-62167431
技術咨詢電話:010-58882346
科技部成果與區域司 電話:010-58884291
郵箱:cgzhndbg@istic.ac.cn
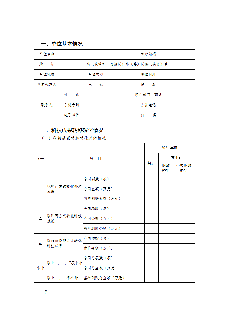
附件:1. 研究開發機構、高等院校填報科技成果轉化年度報告的要求
2. 研究開發機構和高等院??萍汲晒D化年度報告(模板由填報系統自動生成)
科技部辦公廳 財政部辦公廳
2022年9月6日
(此件主動公開)











??
來源:科技部
本文地址: http://www.ynbhsc.com/4152.html/ 轉載請注明出處!
